
DRUGONE
蛋白酶通过切割肽键在健康与疾病中发挥关键作用,而高效且具有选择性的底物是研究和利用蛋白酶功能的核心工具。然而,底物设计面临巨大的组合空间和实验通量受限等挑战。研究人员提出了 CleaveNet,一种端到端的深度学习驱动蛋白酶底物设计框架。该方法结合预测模型与生成模型,在无需人工经验规则的情况下,实现对蛋白酶底物效率与选择性的可控设计。以基质金属蛋白酶(MMPs)为例,研究人员验证了 CleaveNet 在计算预测与体外实验中的一致性,并成功设计出兼具高效率和高选择性的 MMP13 底物。结果表明,CleaveNet 能显著提升蛋白酶底物设计的规模、灵活性与成功率。

蛋白酶广泛参与凝血、组织重塑和肿瘤进展等生物过程,其功能研究与工程应用高度依赖特异性底物。然而,天然和合成底物序列通常长达数个氨基酸位点,导致可能的序列组合呈指数级增长。
传统底物设计主要依赖文献经验或专家驱动的理性设计,过程低通量且成本高昂。尽管展示技术等高通量实验方法可筛选大量候选底物,但其技术复杂、适用性有限。计算方法在一定程度上缓解了这一问题,但多局限于“是否被切割”的二分类预测,难以同时优化切割效率与选择性。研究人员认为,结合大规模实验数据与深度学习的生成式方法,有望突破这一瓶颈。
方法
CleaveNet 由两个核心模块组成:CleaveNet Predictor 和 CleaveNet Generator。预测模型以肽序列为输入,同时输出其在多种蛋白酶上的连续切割评分及不确定性,用于高通量虚拟筛选;生成模型基于 Transformer 架构,可无条件生成潜在底物序列,或在给定目标切割谱的条件下定向生成具有特定效率或选择性的底物。通过将生成与预测模块串联,研究人员构建了一个端到端的蛋白酶底物设计流程,并在多个 MMP 上进行了系统验证。

图 1|基于深度学习的蛋白酶底物设计方法。
结果
蛋白酶切割效率的准确预测
CleaveNet Predictor 在多个独立测试数据集上表现出稳定的预测能力,能够准确回归不同 MMP 对肽底物的相对切割效率。模型在不同实验体系下均保持良好一致性,证明其具有较强的泛化能力。

图 2|CleaveNet 准确预测合成肽在基质金属蛋白酶(MMPs)中的切割效率。
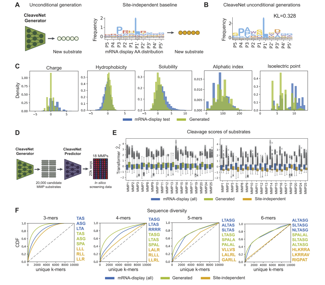
生物物理合理的底物序列生成
CleaveNet Generator 生成的肽序列在氨基酸分布和生物物理性质上与实验筛选得到的底物高度一致,同时保持较高的序列多样性。这表明模型并非简单记忆训练数据,而是学习到了底物与蛋白酶相互作用的关键模式。

图 3|CleaveNet 生成具有合理生物物理性质的 MMP 底物。
捕获生物学相关的切割模式
对生成序列的分析显示,CleaveNet 能重现已知的 MMP 切割基序,并揭示了一些此前未被充分认识的氨基酸偏好和亚位点协同效应。这些结果支持模型在生物学层面的合理性。

图 4|生成序列在不同 MMP 功能亚类中重现生物学相关的切割模式。
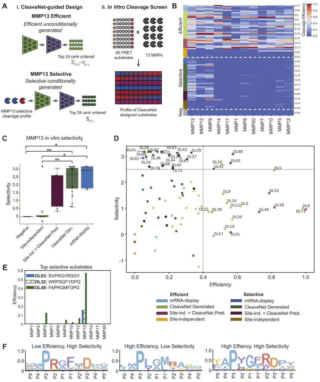
高效 MMP13 底物的体外验证
研究人员利用 CleaveNet 设计了一组针对 MMP13 的高效底物,并通过体外荧光实验验证其切割活性。所有 CleaveNet 生成的候选底物均可被 MMP13 切割,整体表现显著优于传统基线方法。

图 5|CleaveNet 设计的底物在体外被 MMP13 高效切割。
条件生成实现高选择性底物设计
通过在生成过程中引入目标切割谱条件,CleaveNet 能够定向生成对 MMP13 具有高选择性的底物。部分生成序列在保持较高切割效率的同时,实现了接近或超过训练数据中最佳样本的选择性。

图 6|条件生成实现高选择性底物序列的定向设计。
效率–选择性权衡分析
系统比较不同设计策略后,研究人员发现 CleaveNet 能在效率与选择性之间探索更广阔的解空间,甚至获得训练数据中不存在的新型优解,为工程应用提供了新的可能性。

图 7|CleaveNet 设计的底物在体外表现出对 MMP13 的选择性切割。
讨论
研究人员提出的 CleaveNet 框架展示了深度学习在蛋白酶底物设计中的独特优势。该方法通过生成模型与预测模型的协同,取代了传统的候选提名与筛选流程,大幅提升了设计效率与成功率。
尽管目前主要验证于 MMP 底物设计,研究人员认为该框架具有良好的可扩展性,未来可推广至其他蛋白酶乃至更广泛的酶类别。同时,CleaveNet 并非替代实验方法,而是作为高效的假设生成工具,与实验筛选形成互补。随着更多高通量数据的积累,类似方法有望推动蛋白酶生物学研究以及诊断和治疗工具的开发。
整理 | DrugOne团队
参考资料
Martin-Alonso, C., Alamdari, S., Samad, T.S. et al. Deep learning guided design of protease substrates. Nat Commun 17, 54 (2026).
https://doi.org/10.1038/s41467-025-67226-1
内容为【DrugOne】公众号原创|转载请注明来源