

今天为大家介绍一篇发表在《Advanced Science》的文章,题目是“Single Mitochondrion Morphology-Function Relationship Analysis Using Fluorescent Probes and Artificial Intelligence”。论文的通讯作者为西北工业大学的李林教授、彭勃副教授和空军军医大学的杨薛康教授. Ding Y、Fang B 和 Li Qingzhe为该研究论文的共同第一作者。

摘要
线粒体作为细胞能量代谢与应激调控的核心细胞器,其形态变化(如点状、杆状或网络状)与功能状态(如膜电位、ROS水平和黏度)密切相关。然而,传统成像手段通常基于群体平均信号,难以在单线粒体层面建立精确的形态—功能对应关系。为此,研究团队提出了一种荧光探针结合人工智能分析的新策略,实现了单个线粒体的形态与功能耦合关系定量解析。
研究团队首先构建了由三种线粒体靶向荧光探针组成的多参数检测体系:其中自研双阳离子黏度探针 MitoVP 用于检测线粒体微环境黏度,MitoSOX Red 与 JC-10 分别用于测定ROS水平和膜电位。随后,他们基于团队此前开发的深度学习框架 MoDL(Nat. Commun. 2025, 16, 743),实现了单线粒体级别的图像自动分割与形态特征提取,并结合机器学习模型完成常氧与缺氧条件下线粒体状态的智能分类。结果显示,模型在区分不同氧环境下的线粒体时表现出较高的准确性,并揭示黏度信号是缺氧应激下最关键的功能性生物标志物。

图 1. ⽤于研究线粒体⽣物标志物表达和形态的综合⼯作流程示意图
研究结果
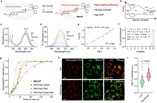
MitoVP的结构设计与光物理性质
本研究采用双阳离子结构策略,在保持黏度响应单元灵敏性的同时显著增强了探针在膜电位驱动下的线粒体靶向富集能力,从而提升了复杂细胞环境中的定位准确性。光谱与黏度响应实验表明,本研究开发的黏度探针MitoVP具有良好的荧光稳定性、显著的黏度依赖发光行为以及优异的抗离子、极性和ROS干扰能力,能够满足高分辨共聚焦成像条件下对线粒体微环境黏度的精确检测需求。该探针组的构建为单线粒体水平多功能协同成像及后续的耦联建模提供了技术基础。

图 2. MitoVP的分子结构设计和光物理性能测试
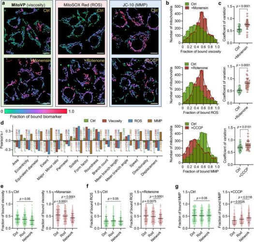
单线粒体层面的形态—功能关系分析
该研究通过将 MoDL 深度学习分割算法与多参数线粒体靶向荧光探针相结合,实现了单线粒体尺度的形态—功能关联解析。结果表明,基于点状、杆状和网络状的形态语义分类能够有效揭示线粒体结构异质性,不同形态在黏度、ROS 和膜电位等功能指标上表现出显著差异。药理扰动与动态成像分析进一步显示,线粒体功能受损会伴随形态由网络向碎片化结构转变,并导致功能参数分布和运动行为的显著异质化。其中,点状线粒体对黏度和 ROS 升高最为敏感,而网络状结构在维持膜电位方面更具优势,整体揭示了线粒体形态与功能在单体层面存在紧密而非线性的耦联关系。该分析策略为解析线粒体亚群功能差异和调控机制提供了新的定量化思路。

图 3. 单线粒体水平的形态-功能分析和映射关系建模
单线粒体层面的缺氧应激分类预测分析
本研究从单线粒体尺度出发,系统解析了缺氧应激引发的线粒体形态重构与功能异常特征,构建了融合形态语义类别、连续形态参数、功能生物标志物及动态行为信息的多维特征体系。基于约 10,000 个线粒体样本建立了随机森林分类模型,实现了对常氧与缺氧条件下线粒体状态的高精度区分(AUC = 0.87),并在不同细胞系中展现出良好的泛化能力。特征重要性分析表明,黏度作为线粒体微环境关键指标,在模型决策中贡献权重最高(8.1%),证实其对细胞应激的高度敏感性。此外,无监督聚类分析和多级缺氧建模进一步揭示了线粒体亚群的内在异质性及功能损伤的渐进特征,整体阐明了线粒体在单体层面的形态—功能—应激响应耦合规律,为复杂生理微环境下线粒体状态的精准识别提供了新的分析范式。

图 4. 随机森林算法实现单线粒体水平的常氧和缺氧分类
结论
本研究构建了一种融合多参数荧光探针与人工智能分析的综合策略,实现了单线粒体尺度的形态—功能关联解析。通过协同检测 ROS、黏度和膜电位,研究系统刻画了应激条件下线粒体的多维生理特征,并借助深度学习实现单线粒体的精准分割与形态语义分类,从而揭示了线粒体在不同生理状态下显著的功能与结构异质性。进一步结合功能、生物形态及动态特征建立的机器学习模型,可在单线粒体层面准确判别常氧与缺氧状态,并明确黏度作为缺氧应激中最关键的判别因子之一。总体而言,该工作创新性地将荧光探针多指标成像与人工智能算法相融合,为单线粒体层面的定量功能解析和状态识别提供了通用分析框架,并为缺氧相关疾病的研究及多重成像—智能分析策略的拓展奠定了基础。
整理 丨 ProbeAI团队
原文链接
Yang Ding#, Bin Fang#, Qingzhe Li#, Biying Zhang, Jintao Li, Hua Bai, Nicolas H. Voelcker, Bo Peng*, Xuekang Yang*, and Lin Li*.“Single Mitochondrion Morphology-Function Relationship Analysis Using Fluorescent Probes and Artificial Intelligence.”Advanced Science(2025).
内容为 ProbeAI 公众号原创
转载请注明来源
版权声明
1、本公众号推送文章仅用于学术交流,“原创”代表原创编译,不代表本平台对文本主张版权。
2、凡是“转载”的稿件,均已注明来源,作者如不希望被转载或有侵权,请后台联系修改或删除。