


之前写了一篇关于提取新闻联播分析投资机会的文章, 五一休假期间,有同学问有没有其他的最新资讯源。 其实信息源很多, 我们这里以东方财富举例, 演示下 如何 获取最新资讯,分析资讯对应的板块个股机会。
这里还是以Streamlit框架构建,整合资讯数据获取、NLP预处理、大模型推理几个模块,形成简单的AI投研分析闭环。
# 数据源配置
news_df = ak.stock_info_global_em()[['标题', '摘要', '发布时间']].dropna().head(20)
defpreprocess_text(text):
# 正则去除非中文字符
text = re.sub(r'[^\w\s]', '', text)
# 结巴分词+停用词过滤
words = [word for word in jieba.cut(text)
if word notin STOP_WORDS andlen(word) > 1]
return" ".join(words)
# LangChain配置
prompt_template = """
作为专业金融分析师,请基于以下资讯摘要给出投资建议...
"""
chain = LLMChain(llm=llm, prompt=prompt)
# Streamlit界面组件
st.title("资讯分析系统")
selected_news = st.selectbox("选择分析资讯", news_df['标题'])
st.markdown(analysis.split("### 投资建议")[1])
import akshare as ak
import streamlit as st
from langchain.prompts import PromptTemplate
from langchain.chains import LLMChain
from langchain_openai import ChatOpenAI
import re
import jieba
# 智谱API配置
zhipu_api_key = "你的key"
llm = ChatOpenAI(
temperature=0.95,
model="glm-4-flash",
openai_api_key=zhipu_api_key,
openai_api_base="https://open.bigmodel.cn/api/paas/v4/",
max_tokens=2048
)
# 文本预处理配置
STOP_WORDS = {
'的', '了', '在', '是', '我', '有', '和', '就', '不', '人', '都', '而', '及', '可以',
'这', '一个', '为', '之', '与', '等', '也', '会', '要', '于', '中', '对', '并', '其',
'或', '后', '但', '被', '让', '说', '去', '又', '已', '向', '使', '该', '将', '到',
'应', '与', '了', '这', '我们', '他们', '自己', '这个', '这些', '这样', '因为', '所以'
}
# LangChain提示模板
prompt_template = """
作为专业金融分析师,请基于以下资讯摘要给出投资建议:
资讯标题:{news_title}
资讯摘要:{news_summary}
请按以下结构化输出:
### 核心逻辑
1. 市场影响:用不超过3句话说明资讯的核心影响
2. 关键驱动因素:列出3-5个关键驱动因素
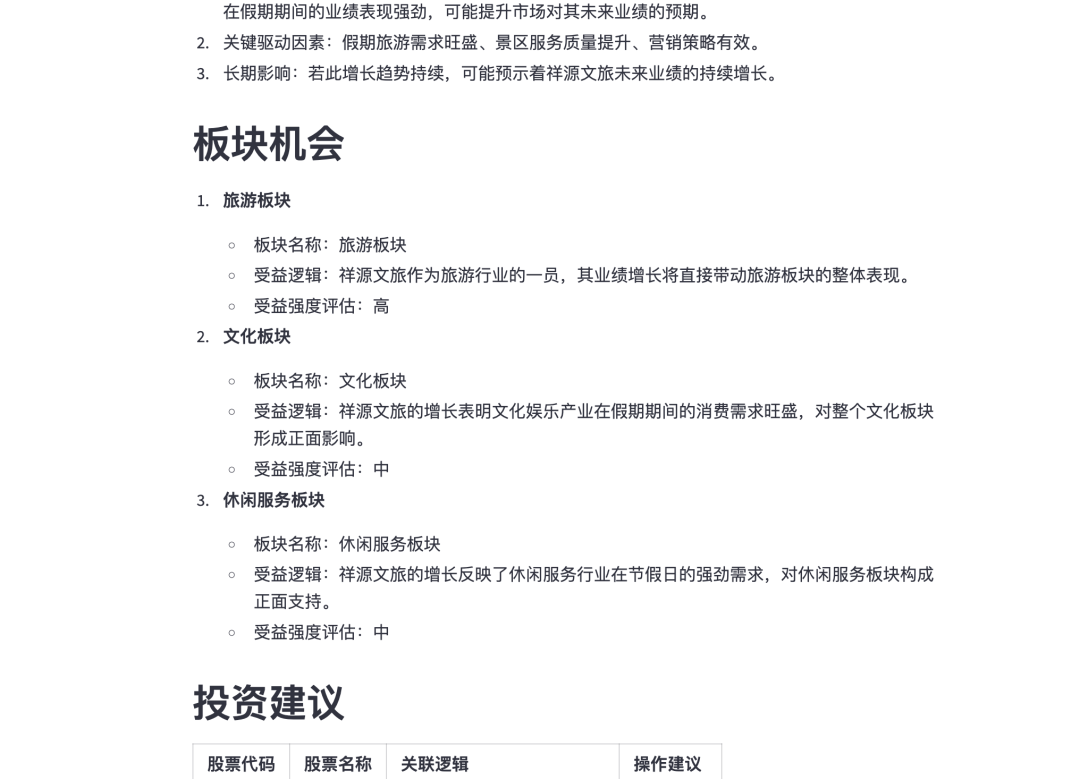
### 板块机会
按受益程度列出前三大关联板块,每个板块包含:
- 板块名称
- 受益逻辑
- 受益强度评估(高/中/低)
### 投资建议
以表格形式推荐5只关联度最高的个股:
| 股票代码 | 股票名称 | 关联逻辑 | 操作建议 |
|---------|---------|--------|--------|
"""
prompt = PromptTemplate(
input_variables=["news_title", "news_summary"],
template=prompt_template
)
chain = LLMChain(llm=llm, prompt=prompt)
# 文本处理函数
def preprocess_text(text):
"""资讯文本预处理"""
text = re.sub(r'[^\w\s]', '', text)
words = [word for word in jieba.cut(text)
if word not in STOP_WORDS and len(word) > 1]
return " ".join(words)
# Streamlit界面
def app():
# 主界面
st.title("资讯分析系统")
try:
# 获取实时资讯
news_df = ak.stock_info_global_em()[['标题', '摘要', '发布时间']].dropna().head(20)
# 资讯选择器
selected_news = st.selectbox("选择分析资讯", news_df['标题'])
news_detail = news_df[news_df['标题'] == selected_news].iloc[0]
# 文本预处理
with st.expander("原始文本预处理", expanded=False):
cleaned_text = preprocess_text(news_detail['摘要'])
st.code(cleaned_text[:500] + "...", language='text')
# 生成分析报告
if st.button("生成AI投研报告", type="primary"):
with st.spinner('AI分析中...'):
analysis = chain.run({
"news_title": selected_news,
"news_summary": cleaned_text[:1000] # 摘要截取优化
})
# 结构化展示
st.subheader("📊 AI投研报告")
st.markdown("---")
try:
# 核心逻辑解析
core_logic = analysis.split("### 核心逻辑")[1].split("### 板块机会")[0]
st.markdown(f"## 核心逻辑\n{core_logic}")
# 板块机会展示
sectors = analysis.split("### 板块机会")[1].split("### 投资建议")[0]
st.markdown(f"## 板块机会\n{sectors}")
# 投资建议表格
st.markdown("## 投资建议")
st.markdown(analysis.split("### 投资建议")[1])
except Exception as e:
st.warning("结构解析异常,展示原始输出:")
st.code(analysis, language='markdown')
except Exception as e:
st.error(f"系统异常:{str(e)}")
if __name__ == "__main__":
app()