
DRUGONE
自然界中基因组变异如何影响蛋白质组组成、调控生物功能并最终决定生物适应性,是理解生命多样性与进化机制的核心问题。研究人员建立了一种从基因组到蛋白质组的系统映射框架,系统分析了 Saccharomyces cerevisiae(酿酒酵母) 的自然变异株系。
通过整合基因组测序、转录组分析与定量蛋白质组学数据,研究人员揭示了数千个自然变异如何影响蛋白质丰度与结构变化,并识别出多个受自然选择调控的代谢与信号通路。结果显示,基因组差异不仅影响蛋白质表达量,还通过翻译效率、蛋白稳定性与复合物组装等机制塑造蛋白质组的多样性。进一步验证发现,部分蛋白质丰度变化直接影响细胞生长速率与环境适应性,构成了变异—蛋白质—表型的系统联系。

在基因组层面,点突变、拷贝数变异与调控区多态性广泛存在于自然群体中。尽管基因表达调控研究已揭示RNA层面的多样性,但转录水平变化不能完全解释蛋白质丰度差异。蛋白质水平同时受到翻译速率、降解动力学、复合物装配及代谢反馈等多层调控,因此其变化更能直接反映表型后果。
研究人员选择酿酒酵母这一遗传背景明确、自然变异丰富的模式生物,通过跨组学整合分析,描绘自然变异如何跨越分子层级传递影响,从基因型映射至蛋白质组与生理功能。
方法
研究人员选取了来自不同生态环境的 185株酿酒酵母自然株系,进行全基因组测序、RNA测序与定量质谱蛋白质组学分析。
所有数据经过标准化与质量控制后,用线性混合模型解析变异对蛋白质丰度的贡献,构建了 变异—转录—蛋白质 三层关联网络。
此外,结合蛋白复合物数据库与代谢通路注释,评估了基因组变异在细胞系统层面的功能影响。研究人员还通过实验测定生长速率、环境耐受性与代谢流量,验证模型预测的功能效应。
结果
基因组变异驱动蛋白质丰度差异
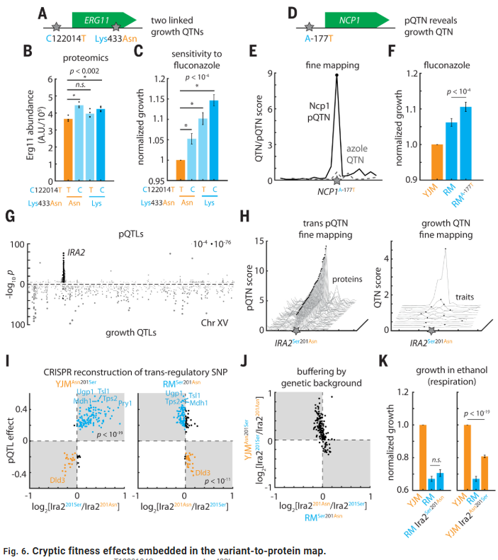
研究人员共检测到约5000种蛋白质的丰度变化,其中超过60%的差异可归因于顺式(cis)或反式(trans)遗传效应。
顺式变异主要通过启动子或调控元件影响转录,而反式变异常作用于翻译或蛋白稳定性层面。这些结果揭示,自然变异通过多层次遗传效应共同塑造蛋白质组多样性。

转录与蛋白丰度的解耦
比较RNA与蛋白质丰度后,研究人员发现约30%的基因在两者之间呈明显偏离。
这种解耦现象集中在能量代谢与应激响应通路,表明蛋白层面存在独立调控。携带特定启动子变异或核糖体结合位点突变的基因,其蛋白丰度往往与转录量不成正比。

蛋白复合物装配与稳态调控
研究人员分析了蛋白复合物各亚基间的协同变化模式。结果显示,大多数复合物在不同变异背景下仍维持协调调控,但部分复合物出现“亚基失衡”。
例如,线粒体呼吸链与ATP合酶复合物中,不同亚基丰度不匹配导致复合物装配效率下降,并伴随能量代谢速率减弱。这一现象提示复合物层面的调控是维持蛋白质组稳态的重要机制。

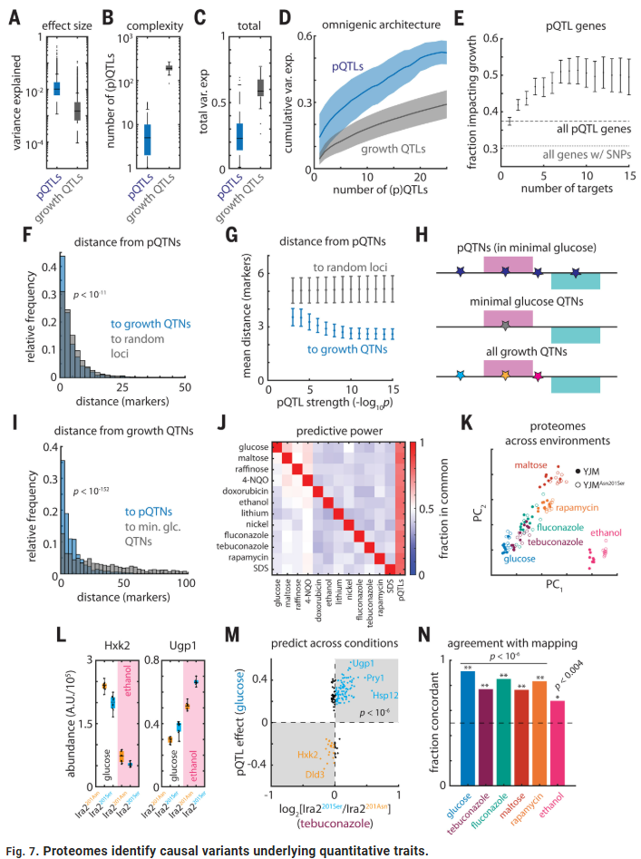
自然变异重塑代谢与应激响应通路
代谢通路富集分析显示,自然变异对糖酵解、氧化磷酸化与氨基酸合成等关键节点影响显著。环境胁迫实验表明,携带代谢基因变异的株系在高盐、乙醇及高温条件下表现出不同程度的耐受性。这表明自然变异通过调节代谢相关蛋白质丰度,驱动环境适应性分化。

蛋白质组特征与生长适应性
研究人员将蛋白质丰度主成分与生长速率进行相关分析,发现多个蛋白复合物(如核糖体、糖代谢酶及应激蛋白)与适应性显著相关。实验验证显示,过表达或敲低这些蛋白可改变细胞竞争力与代谢效率。进化培养实验进一步揭示,部分自然型在长期竞争中表现出更高繁殖率。

自然变异调控翻译效率与降解动力学的机制
研究人员建立了机制模型,解释自然变异如何通过影响翻译与降解过程改变蛋白水平。结果显示,变异可影响核糖体结合位点结构、mRNA二级结构及翻译起始速率;同时,也可能改变蛋白质稳定性与泛素化信号,从而影响半衰期。这些机制协同作用,形成自然变异到蛋白质丰度变化的量化路径。

从基因组到蛋白质组再到适应性的系统框架
研究人员构建了“基因组—蛋白质组—表型”整合模型。该模型揭示,顺式变异主要决定蛋白丰度的基础水平,而反式变异通过调控网络连接多个蛋白,放大或缓冲效应,从而影响整体系统状态。综合分析显示,蛋白质组多样性与细胞适应性之间存在稳固的统计耦合关系,反映自然选择如何通过分子机制塑造生物多样性。

讨论
研究人员提出的“基因组—蛋白质组映射”框架为理解自然变异如何塑造生物功能提供了新的系统视角。
结果揭示:
研究人员指出,该框架可广泛应用于其他模式生物乃至人类系统,为理解复杂性状、疾病机制及进化动力学提供定量依据。未来结合时间序列与环境变量,将进一步揭示基因型—蛋白质组—表型之间的动态因果关系。
整理 | DrugOne团队
参考资料
Christopher M. Jakobson et al. ,A genome-to-proteome map reveals how natural variants drive proteome diversity and shape fitness.Science390,eadu3198(2025).
DOI:10.1126/science.adu3198
内容为【DrugOne】公众号原创|转载请注明来源